首页 > 陇酒风采

首届中国首席白酒品酒师最全名单

来源: 甘肃酒业     发布时间:2014年11月18日

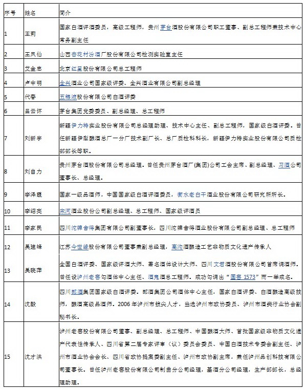
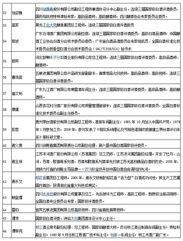
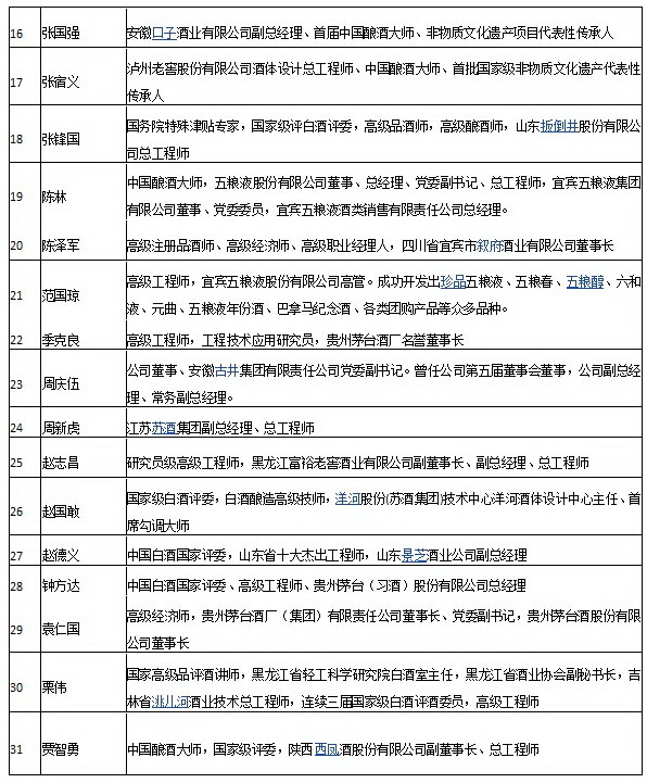
    2014年10月21日,由中国轻工联合会和中国酒业协会共同举办的首届“中国首席白酒品酒师颁证大会”在北京钓鱼台国宾馆举行。本次大会将发布《首届中国首席白酒品酒师》聘任名单,并举行首届“中国首席白酒品酒师”颁证仪式。以下为首届中国首席白酒品酒师名录(名单以姓氏笔画排序):